登录
登 录
下次自动登录
中关村乐家智慧居住区产业技术联盟
关于我们
智慧住区分委会
联盟介绍
联盟章程
联盟服务
新闻中心
方案/报告
年度重要事项
联盟资料
产业趋势
通知通告
标准及课题
政策信息
技术标准
课题资料
传播与推广
市场推广
传播平台渠道
联盟活动
电子期刊
行业培训
数字家庭工程师
培训简介
培训计划
课程内容
培训宣传
证书查询
加入联盟
入会申请
会费收取与管理
会员信息
专家风采
联系我们
返回顶部
查看留言
转到底部
现在的位置:
首页
>
课题研究及标准
>
标准资料
> 正文
RSS
上篇
下篇
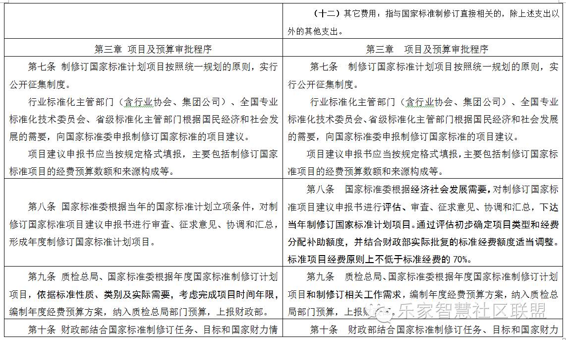
《国家标准制修订经费管理办法》(修改稿)
2016年11月04日
⁄
标准资料
⁄ 共 21字 ⁄ 字号
小
中
大
⁄
评论关闭
《国家标准制修订经费管理办法》(修改稿)
返回
【上篇】
关于征集《智慧住区建设评价标准》主编及参编单位的通知
【下篇】
智能手环从低端走向高端
您可能还会对这些文章感兴趣!
电子期刊《智慧建筑与社区》第1期
关于启动2024年度国家标准立项建议征集工作的通知
中办、国办发布重要《意见》
电子期刊《智慧建筑与社区》第12期
电子期刊《智慧建筑与社区》第11期
电子期刊《智慧建筑与社区》第10期
电子期刊《智慧建筑与社区》第9期
电子期刊《智慧建筑与社区》第8期
作者:
admin
该日志由 admin 于9年前发表在
标准资料
分类下,最后更新于 2016年11月04日.
转载请注明:
《国家标准制修订经费管理办法》(修改稿) | 中关村乐家智慧居住区产业技术联盟
+复制链接
抱歉!评论已关闭.
推荐栏目